
Le 21 septembre 2020, soit 31 mois après un accident qui a mis fin à un “voyage” de 80 000 kilomètres en course à pied, j’ai publié un article dans lequel j’abordais plusieurs thématiques : le sport, la performance, la résilience le mental et la perte de poids.
Aujourd’hui, je vous présente une expérience qui s’est déroulée du 10 février 2020 au 10 juin 2021. Cette expérience avait un triple objectif :
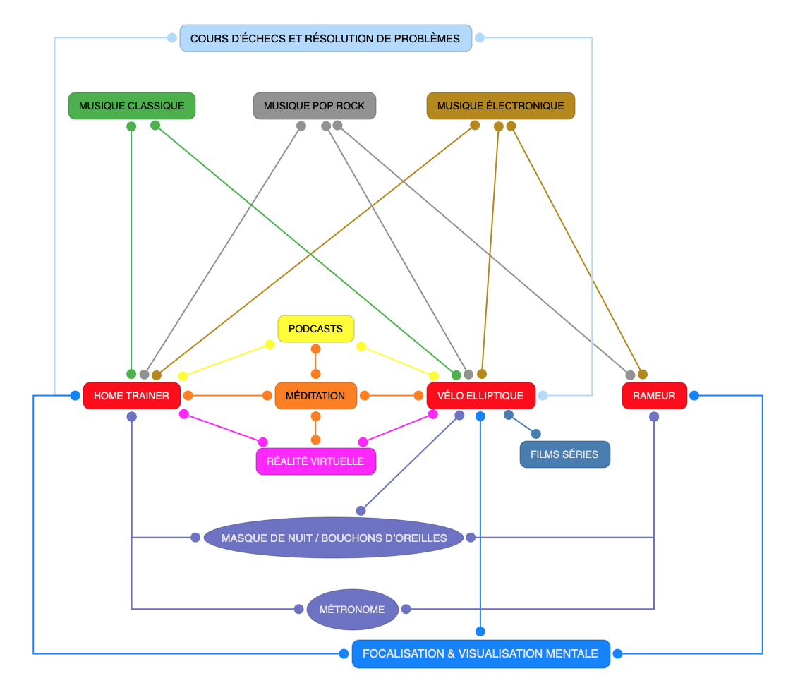
1. Mettre en œuvre plusieurs routines quotidiennes sur une durée de 16 mois. Les 3 heures de sport par jour étaient planifiées avec des séances de focalisation, de méditation active et de visualisation mentale auxquelles j'associais la musique (classique, rock, électro), l'écoute de tempi réguliers et des rythmes simples ou élaborés, l'écoute active de podcasts (mémorisation), la résolution de problèmes (jeu d'échecs) et la réalité virtuelle (avec ou sans casque).
2. Analyser l’impact de ces routines expérientielles sur les processus décisionnels, sur la gestion de la douleur et la fatigue, sur la mémorisation, la motivation, l’engagement, la persévérance et la résilience ;
3. Consolider mes “piliers” de résilience et explorer de nouveaux territoires.
Parallèlement, je devais éviter 5 risques majeurs liés aux routines :
- L’apparition d’une insensibilité à ce qui m’entoure ;
- La complaisance vis-à-vis des activités récurrentes “mono-tâches” ou “multitâches” (interactionnelles) issues du cadre étroit de mes routines quotidiennes ;
- L’enfermement dans un monde où la routine devient un “refuge” qui me contraindrait et effacerait toute forme de curiosité, de volonté de changement ou de créativité ;
- La confrontation à une forme de “viscosité” qui m’empêcherait de choisir un autre chemin et d’avancer sur un itinéraire différent de celui choisi pour la routine ;
- L’abandon de toute forme de courage et de motivation en dehors de la stricte conduite de la routine.
Une routine expérimentale et systémique
En 2018, après ma blessure au genou et une lente reconstruction qui a duré de mars 2018 à septembre 2020, j’avais pour objectif de recouvrer toutes mes capacités au travers d’un challenge physique qui associait des séances de sport à des séances de focalisation, de méditation active et de visualisation mentale.
Pour assurer la conduite de ce challenge, j’ai élaboré une méthodologie en 6 étapes :
1. Lever les freins à l’action et lutter contre les pulsions inconscientes qui pouvaient brider ma volonté grâce à des techniques de programmation mentale (BOOPP®) ;
2. Lier la routine à un ancrage émotionnel (méthode différente de la PNL) ;
3. Définir un objectif principal et des objectifs secondaires dans une stratégie globale ;
4. Élaborer la cartographie de cette stratégie (186 items) ;
5. Définir une structure interne (composants) de la routine ainsi que des protocoles spécifiques ;
6. Concevoir un plan d’action progressif et un jalonnement temporel.


Un environnement maîtrisé et bien délimité - La mise en œuvre de ces routines quotidiennes devait s’insérer dans un planning déjà chargé entre des activités professionnelles et personnelles. Il fallait donc sanctuariser 3 ou 4 heures par jour afin d’éviter les “dommages collatéraux” sur les routines engagées depuis plusieurs années (lecture, écriture, musique). Durant toute la durée de ce projet, l’expérimentation n’a été interrompue que 7 jours non consécutifs.
Les séances se déroulaient en début et en fin de journée afin de pouvoir analyser les données sur une base commune et dans des conditions similaires de pratique : chaque matin entre 5h00 et 7h00 (2 heures maximum) - chaque soir entre 18h00 et 21h00 (3 heures maximum). 17 séances ont duré entre 4 et 5 heures consécutives.

Matériels utilisés : rameur, vélo elliptique, vélo installé sur un home trainer connecté, PC “gaming” (capable de supporter, en simultané, les environnements logiciels et la réalité virtuelle), casque de réalité virtuelle, logiciels d’enregistrements et d’analyses pour le rameur et le home trainer connectés.
L’intérêt de l’environnement connecté du home trainer est multiple et permet de s’approcher des conditions réelles de l’entraînement cycliste : mesure très précise de la puissance avec moins de 1% d’écart, génération des niveaux de résistance en fonction de la physionomie du parcours (montées, descentes, sprint, basse vitesse, peloton, etc.), simulation de revêtements routiers, accès à 10 mondes différents, 130 parcours définis et une infinité de parcours libres, Les fréquences cardiaques ont été enregistrées via un cardiofréquencemètre et traitées sur des applications dédiées.
Bilan des séances sur 486 jours
(151 jours en temps cumulé)
Du 10 février 2020 au 10 juin 2021, j’ai accompli 1 240 heures de sport :
- 607 heures de cyclisme sur home trainer (49 % du temps global) – 22 000 kilomètres
- 428 heures de rameur (35 % du temps global) – 3 586 kilomètres
- 205 heures de vélo elliptique (16 % du temps global) – 2 460 kilomètres
Pour un total de 1 085 séances et 515 expériences menées.

Séances sur 486 jours (bilan quotidien)

L’expérimentation a débuté alors que j’étais encore dans ma phase de reconstruction après ma blessure au genou. Entre février et juin 2020 la charge de travail était progressive afin de passer d’une moyenne de 1 heure à 3 heures de sport par jour (juin 2020/juin 2021). Durant la montée en puissance, j’ai fait du renforcement musculaire spécifique (isométrie et électrostimulation) et j’ai traité les douleurs résiduelles par des séances de travail sur le mental.
Séances sur 486 jours (bilan hebdomadaire)

Sport, méditation, focalisation et visualisation, un mélange détonnant !
Afin de disposer d’une plateforme expérimentale complète, j’ai systématiquement associé des activités extra-sportives aux exercices physiques, Au-delà de l’analyse des processus décisionnels, de la focalisation, de la méditation, de la visualisation mentale, de l’engagement, de la motivation, de la persévérance, je voulais progresser dans ma connaissance et dans le perfectionnement des mécanismes de l’ultrarésilience® engagées entre deux phases traumatiques.

1. 32 % de focalisation et de visualisation mentale (397 heures)
2. 30 % de méditation (372 heures)
3. 9 % d’écoute de musiques électro créées pour l’occasion (111 heures)
4. 8 % de podcasts de France Culture et des cours de philosophie (100 heures)
5. 7 % d’écoute de musiques pop, rock (87 heures)
6. 6 % de cours d’échecs en vidéo et de résolutions de problèmes (74 heures)
7. 6 % d’écoute de musique classique (74 heures)
8. 2 % de visionnage de films (25 heures)
Couplages interactionnels entre les activités sportives et les activités extra-sportives

Chacune de ces activités a fait l’objet d’une étude spécifique qui répertorie et analyse les données obtenues tant du point de vue physique, physiologique que psychologique. Cette étude est intégrée à une approche systémique qui précède la modélisation (en cours de traitement).
Principales expériences menées durant 16 mois
o Cartographie et modélisation de la routine et de ses composants (processus décisionnels, impact des fluctuations motivationnelles, fatigue, mémorisation, résultats sportifs, qualité de la méditation, de la focalisation et de la visualisation mentale, etc.) ;
o Impact des séances matinales sur les activités de la journée (lecture, écriture, etc.) ;
o Comparaison entre 2 activités similaires exécutées le même jour (matin et soir) ;
o Mise en œuvre des capacités mémorielles et des capacités d’analyses (immédiates et différées) liées à l’écoute des podcasts de France Culture, des cours d’échecs (audio et vidéo) et de la résolution de problèmes échiquéens (fins de parties et mats en 4 et 5 coups) ;
o Impact des styles de musiques écoutées sur les activités de visualisation mentale et sur les performances sportives ;
o Apport du métronome sur le tempo physique et sur le rapport au temps lors de sessions “à l’aveugle” et de sessions sans masque de nuit ;
o Analyse de la méditation sur un corps en activité (en mouvement) et inversement ;
o Analyse des effets de la méditation, de la focalisation et de la visualisation mentale lors de séances en aérobie (effort d’intensité modérée) et en anaérobie (effort en résistance) ;
o Comparaison des effets de la méditation, de la focalisation et de la visualisation mentale sur 3 appareils différents, le rameur (action alternée des jambes et des bras), le vélo elliptique (action simultanée des jambes et des bras ou bien des jambes seules) et home trainer (action simultanée des jambes) ;
o Analyse des processus de déclenchement des transes méditatives ;
o Analyse des séances avec ou sans bouchons d’oreilles (impacts sur la focalisation, la visualisation mentale et la méditation) ;
o Analyse des résultats liés à l’utilisation d’un casque de réalité virtuelle durant les activités de focalisation et de visualisation dirigée ;
o Analyse des séances “à l’aveugle” (les yeux fermés ou avec l’utilisation d’un masque de nuit) durant les activités de focalisation, de visualisation mentale mais également calcul de l’impact sur la séance de sport (parcours contraints avec les sensations physiques ressenties : augmentation et baisse de la résistance, revêtements du sol, etc.) ;
o Analyse des capacités aérobies et anaérobies, fréquences cardiaques, rendements en w/kg, maintien du tempo, durée des séances, performances sur une heure ou sur une épreuve spécifique, survenance de la fatigue musculaire et psychologique, etc. ;
o Analyse des résultats, sur un même parcours cycliste, entre une session à l’aveugle (port d’un masque de nuit empêchant l’accès à toute information visuelle) et une session avec visualisation du parcours sur l’écran comprenant toutes les données en direct (watts, watts/kg, vitesse, RPM, kilométrage, temps, dénivelé) et l’environnement général de la course ;
o Détection et analyse des premiers signes de désensibilisation, des possibles phases d’enfermements et des signaux faibles liés à la sensation d’une perte de motivation “extra-routinière” ;
o Analyse du rôle des neurotransmetteurs en fonction des activités et des résultats à atteindre ;
o Analyse du baromètre bi quotidien de mon état général : moral, fatigue, douleurs, motivation, concentration, etc. pré et post-entraînement.
Conclusion
“Aliquis non debet esse judex in propria causa, quia non potest esse judex et pars”
“Personne ne doit être juge de sa propre cause, parce qu'on ne peut être à la fois juge et partie”
En tant que chercheur indépendant, je ne considère pas ces expérimentations comme des expériences scientifiques, stricto sensu, car elles ne répondent pas aux critères des méthodes expérimentales et aux critères de scientificité. J’ai conscience que je suis “juge et partie” face à l’analyse d’une multiplicité de données factuelles (objectives), de données issues d’auto-évaluations et de données subjectives. Cependant, toutes ces données ont fait l’objet d’un traitement spécifique afin de dégager les premières conclusions personnelles après 16 mois d’expérimentations.
Données factuelles : informations enregistrées sur le home trainer (calibré) : watts, watts/kg, vitesse, RPM, kilométrage, temps intermédiaire et temps final, dénivelé, parcours - facteur de résistance du rameur, facteur de résistance du vélo elliptique, fréquences cardiaques durant les séances, au repos et durant la nuit - résultats des tests FTP qui évaluent le seuil de puissance fonctionnelle - calories absorbées quotidiennement et composition des nutriments - sommeil : durée totale, durée des phases d’éveil, de sommeil paradoxal, de sommeil léger et de sommeil profond - courbes de poids, de l’IMC, de l’IMG, de la proportion de masse musculaire, de la graisse viscérale et sous-cutanée, etc.
Données issues d’auto-évaluations : analyse de la douleur par le Questionnaire Douleur Saint Antoine (QDSA) et le Brief Pain Inventory (BPI) - analyse de la fatigue par l’échelle de fatigue de Pichot - analyse de l’engagement et de la motivation par l’échelle de la motivation BOOPP®
Données subjectives : analyse du ressenti général pré et post-entraînement - perception des efforts (même si nous pouvons croiser les résultats cardiaques issus d’un système d’enregistrement aux sensations à l’issue d’une séance d’entraînement) - ressenti des séances de méditation, de focalisation et de visualisation mentale, etc.
Premiers enseignements (non exhaustifs) des expérimentations
- Meilleure compréhension de la méditation et des liens qu’elle entretient avec les perceptions, les sensations ainsi qu'avec les stimulii auditifs, visuels et kinesthésiques ;
- Modification des capacités de mémorisation suivant les différents types de mémoire : perceptive, procédurale et sémantique ;
- Modification de la perception de la douleur et de la fatigue ;
- Modification des perceptions sensorielles liées à la vue, à l’ouïe et au toucher ;
- Modification des capacités de résolution de problèmes ;
- Modification des capacités et des processus de concentration ;
- Capacité de traitement immédiat des signaux faibles relatifs à une forme de décompensation et ancrage immédiat sur le “réel” (mise en œuvre de contre-mesures) ;
- Mise en œuvre très rapide de la focalisation et de la visualisation sur des périodes supérieures à 2 heures ;
- Modification notoire des résultats sportifs, même pour un quinquagénaire en reconstruction…
Quelques conséquences physiques...
- Dysesthésie à la main droite (douleurs et engourdissement) due à la traction répétitive des mains sur la poignée de tirage du rameur et sur les bras du vélo elliptique ;
- Épisodes de paresthésies nocturnes liées à la dysesthésie ;
- Apparition de phlyctènes et de cals indurés sur les paumes des mains (rameur) ;
- Traumatologie musculaire (élongation) des muscles intervertébraux et intercostaux (rameur) qui a nécessité 2 semaines d’arrêt du rameur ;
- Désagréments physiques généraux liés à la station prolongée sur le rameur et le home trainer ;
- Apparition de cybercinétose (mal du mouvement, “motion sickness”) lors de l’utilisation prolongée du casque de réalité virtuelle ;
- Conflit entre les sens (problèmes d’intégration multisensorielle) et parfois apparition des premiers signes de cinétose ;
- Fatigue due à l’hyperextension du cou pour contrer le poids du casque de réalité virtuelle ;
- Inflammation du périnée causé par la station prolongée sur la selle du vélo ;
- Temps de latence constaté entre le passage de la phase de focalisation à celle de la méditation ;
- Problèmes de concentration liés aux douleurs et difficultés pour obtenir une posture méditative constante ;
- Difficultés pour revenir à un état stable et maîtrisé à l’occasion de deux séances de transe méditative sur un total de 34 séances (protocole : écoute musicale à base de percussions – basse et intra-basse) sur un tempo très rapide et un rythme physique réglé sur ce même tempo ;
- Apparitions 3 de phases de décompensation (rapidement maîtrisées) ;
- Nécessité de consacrer 57 séances pour gérer les désagréments physiques, les atténuer et affiner les différentes méthodologies utilisées.
En raison de l’aspect multidimensionnel des variables à prendre en compte, j’ai conscience de la complexité de l’analyse de ces expérimentations. Néanmoins, elles représentent une exceptionnelle mine d’informations qui améliore ma compréhension des méthodes et outils que j'utilise pour comprendre les ressorts de la résilience.
L’environnement de ces expérimentations et les conclusions qui en seront extraites seront présentés dans le cadre de conférences programmées en fin d’année 2021.
Enfin, au-delà de l’importance capitale de lire, d’étudier, d’analyser des thématiques ou des problématiques développées par autrui, je vous conseille de faire preuve de créativité, de vous engager sur des chemins inconnus, de trébucher, de tomber, de vous relever, de tester, de vous tester, d’expérimenter, de pousser votre raisonnement dans ses derniers retranchements, d’être actifs, bref d’oser, tout simplement mais toujours avec pugnacité et engagement !